食品安全标准宣贯 |《食品安全国家标准·预包装食品标签通则》(GB 7718-2011)
文章来源:芝罘疾控
发布日期:2025年11月27日
浏览次数:
字体:[大][中][小]
食品安全标准跟踪评价工作的目标是落实习近平总书记“最严谨的标准”重要指示精神,顺应公众健康保护、食品安全监管和食品产业发展需求,以提升食品安全标准质量、推动食品安全标准有效实施为目的,为食品安全标准制定、修订及解读、宣贯等工作开展提供依据。为推动食品安全标准跟踪评价工作有效开展,芝罘区疾控中心推出食品安全标准宣传系列内容:
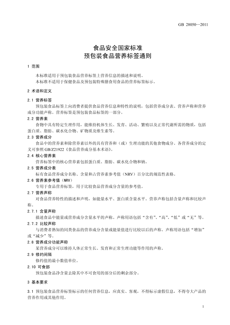
《食品安全国家标准·预包装食品标签通则》
我国强制性国家标准GB 7718-2011《食品安全国家标准 预包装食品标签通则》是保障食品安全的重要防线,对在我国境内生产和销售的预包装食品标签有全面、严格的规定。
本标准自2012年4月20日实施,适用于直接提供给消费者的预包装食品标签和非直接提供给消费者的预包装食品标签,但不适用于为预包装食品在储藏运输过程中提供保护的食品储运包装标签、散装食品和现制现售食品的标识。
详细内容如下
☟☟☟
















无障碍浏览
长者浏览助手


